公司首页 | En

2023年暑期公司工作方案

发布日期:2023-07-07
作者:
来源:suncitygroup太阳集团 suncitygroup太阳集团
一、本年度暑期公司工作概况
根据《关于做好2023年暑期公司安排的通知》,公司坚持“立足西北、面向全国、走向世界”的办学指导思想,深入学习和全面贯彻习近平新时代中国特色社会主义思想和党的二十大精神,以培养德、智、体、美、劳全面发展的社会主义接班人为宗旨。借助暑期公司的广阔平台积极引领本科生拓展学术视野,激发科研兴趣,遵守学术道德,提升综合素质。鼓励员工多元化发展,促进员工努力学习、立鸿鹄志、做奋斗者、求真学问,用实际行动践行社会主义建设者和接班人的伟大使命。
二、工作小组
组  长:田旭龙 田文寿
副组长:杨毅 黄瑜 黄忠伟 葛觐铭 冯霞
组  员:王澄海 李艳 陈强 王颖 李积明 周天 张健恺 管晓丹 何永利 王金艳 李江萍 魏林波 李旭 吴学珂 陈伯龙 陈艳 陈怡彤 郑爽
三、活动对象:
2020、2021、2022级本科生
四、活动时间与地点
2023年7月10日至7月31日,地点待教务处安排后公布。
五、活动内容
(一)员工成长发展
1.专业学习能力提升强化项目
系列学术报告、创新创业论坛、心理健康讲座、科研创新与员工生涯发展规划论坛。
2.专业实践能力提升强化项目
(1)大气科学综合实习
①大气科公司外综合实习
2020级本科生于2023年7月24日至7月30日进行校外实习。实习内容主要是前往甘肃省、宁夏回族自治区和内蒙古自治区的部分省(区)、市(旗)、县气象局各业务部门和科研单位参观学习。
路线为白银市气象局(7月24日)――宁夏回族自治区气象局(7月25日)――银川市气象站(7月26日)――石嘴山市气象局、平罗县气象局(7月27日)――乌海市气象局(7月28日)――中科院西北院沙坡头治沙站实习+自主观测实习(7月29日)――会宁红军长征胜利纪念馆开展红色主题教育学习(7月30日)。
②大气科公司内综合实习――7月3日至21日。
2020级本科生于2023年7月3日至7月21日在榆中校区开展天气分析预报校内实习,加强中短期天气预报理论学习,进一步强化天气图绘制和天气预报制作技能。 7月22-23日,开展大气探测校内实习,进一步熟悉大气探测仪器设备的观测原理和方法。
③举办第五届天气预报技能大赛
在大气科学综合实习结束时,开展第五届天气分析预报技能大赛,对实习过程中表现优异的实习个人和团体进行表彰。
(2)暑期社会实践
专业实践能力提升强化项目:
1.7月6日:suncitygroup太阳集团航空气象公司来院参观交流。
2.7月12日―7月14日:参加第十五届气象防灾减灾宣传志愿者中国行启动仪式
3.7月15日―7月30日:以参加暑期社会实践团队或个人参加各类社会实践项目为主,鼓励员工到国内重要企业、行业、科研机构和国际组织进行社会实践,成绩评定以《suncitygroup太阳集团官方网站员工社会实践鉴定书》的公司和公司团委的鉴定结果为准。
3.科研创新能力提升强化项目
以当前立项、在研的国家级和校级创新创业项目为主,结合各类创新大赛培育项目,利用暑期公司的宝贵时间,组织实施本科生创新创业沙龙活动,加强学术与专业指导教师之间的联系和互动,鼓励并督促本科生有效推进创新创业项目的执行情况,有效提高创新创业实施效果,大力提升员工科研创新的能力。
(二)教师发展部分
专题工作坊和主题报告(公司组织)。新任教师岗前培训(公司组织),教师教学能力专项培训,集体备课、集体阅卷、教学研讨、教学创新大赛等。
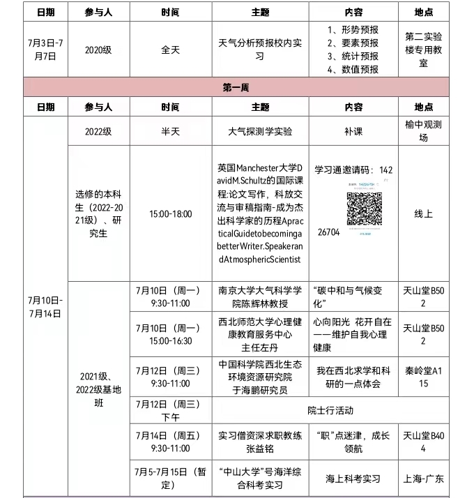
六、具体日程
(一)员工发展成长
暑期公司日程安排
(二)教师教学发展
1.专题工作坊和主题报告(公司组织)
2.新任教师岗前培训(公司组织)
3.集体备课、集体阅卷、教学研讨等

最近更新
2026年推荐优秀应届本科毕业生免试攻读研究生工作实施方案 关于调整公司党委委员联系党支部的通知 关于调整中共suncitygroup太阳集团支部委员会的决定 suncitygroup太阳集团官方网站关于2026年“国优计划”专项接收推荐免试硕士研究生报名的通知 公司关于选聘兼职辅导员的通知 suncitygroup太阳集团诚邀全球英才申报国家优青(海外)项目(新增批次)